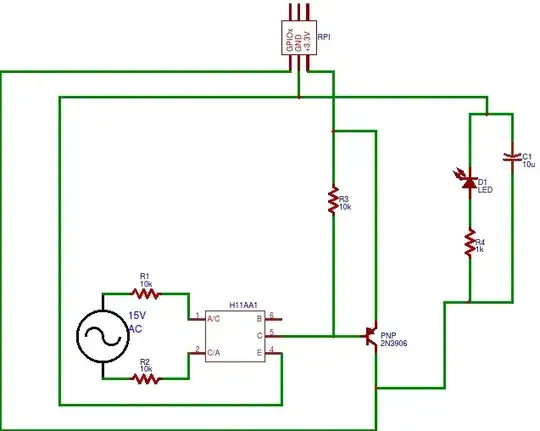
I've got an electronic doorbell system (Aiphone IE-1AD) that sends a ~15Vac signal when the button is pushed.
I used this blog post on detecting a signal on a similar door bell using a moteino (arduino) to create this wiring schematic for the raspberry pi.
Question 1: I think I need to make the circuit run using the 3.3v in my diagram rather than the 5v from the blog post - correct?
The moteino uses a 5v power for the circuit, but I think I need to change it to 3.3v. When the optocoupler (H11aa1) is closed (connected), I understand the input voltage to be then sent to the GPIO pin (either directly, or via the capacitor). Because the Pi GPIO pin expects a 3.3v (whereas the moteino could handle 5.5v), I want to be using 3.3v to run the circuit.
Question 2: if I'm using 3.3v, what resistor values?
I'm not sure how to go about figuring out the resistor values. The LED has a voltage drop of 2v and a runs well on about 10-15ma, but how do I handle the capacitor in parallel?
From this youtube at about 3 min in, it looks like the PNP has a .7v drop from B to E, but do I need a resistor between the optocoupler and B as the video would suggest?
Question 3: An extra resistor?
It looks like there's a pathway, when the optocoupler is closed and the transistor is allowing current from E to C, that directly connects the 3.3v source to the GPIO pin without a resistor on the route (via the transistor) - is that a problem? Wouldn't it cause too much current to the GPIO pin? What resistor and where would address it?
I'm as interested in the why behind the answer as I am in what to do make this work
