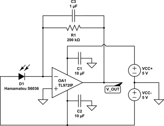
I've built a photodetecting circuit as below:

simulate this circuit – Schematic created using CircuitLab
And with this circuit, I'd like to measure brightness of a blinking LED:

From the left, light pass through 500 nm shortpass filter and hit the photodiode.
A problem is, ambient light reading is too high no matter when the LED is turned on or not (yellow line) as drawn with the blue line:

I have to limit a range of brightness reading from -1.5 to 1.5 V to feed it into another equipment which have a such input range. Thus, I can't replace R1 with a larger one to get a larger voltage difference between LED-ON and LED-OFF state until ambient light is filtered out.
With my little knowledge, it seems that it can be done by placing a pF-capacitor at some point in the circuit.
When I searched for ambient light rejecting circuit, however, they seem very complicated than what I expected.
Is there a way to eliminate DC component of brightness reading and amplify non-DC component of brightness reading?