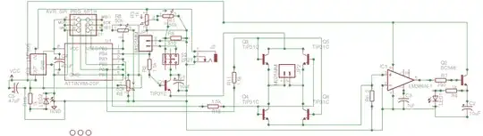
A PCB that I designed just came in (schematic pictured below). After soldering the components in, some things are happening that I don't understand. Most importantly, one part of the circuitry, an H-Bridge is used, however, at JP2 pin one has a voltage of .8v rather then 12v that the circuit is powered with. This behaviour is observed when Q1, Q3 and Q6 are "actuated" (or set HIGH) by the attiny85.
I've tried to google this, but have had no luck, as I have no idea of how to describe it using keywords, because I don’t really know what the problem is or how it has been caused.
My question is: Why is this happening? And how do I stop/fix this?
