0

I am working on using Arduino Uno to automate the pressing of buttons. The configuration to the left is the current configuration and it works fine. However, the configuration to the right doesn't. Could someone help with this matter?

P.S. I've tried using relays and it works, but I don't want to use them because they are too big.

P36N06 Datasheet

enter image description here

GmodCake
  • 574
  • 1
  • 3
  • 16
WHHuang
  • 33
  • 4

1 Answers1

1

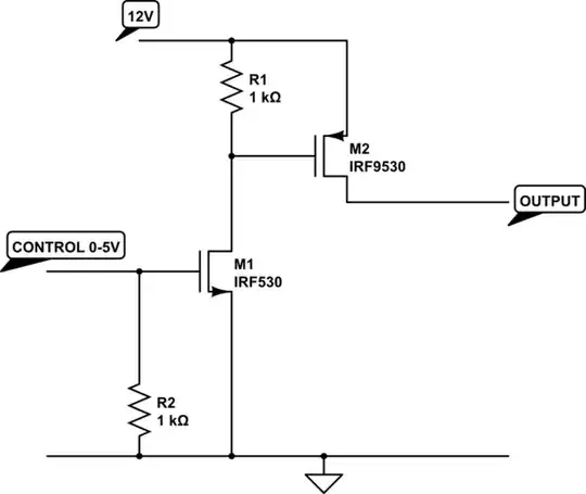
The SOT packages can save cost. But if there are multiple pins to be controlled individually, number of FETs required will be 2*No. of encoder pins

enter image description here Source: MOSFET as a switch?

User323693
  • 9,311
  • 4
  • 21
  • 51