Is it ever a good idea to add a capacitor between the inputs of an op amp?
I'm building an electronic load roughly inspired by some of the Dave Jones derivative circuits out there. I've adopted the standard of being able to fully explain the role of each component in the circuit so I can learn the most from the exercise, and so it's almost as if I've designed the circuit from scratch when I'm done.
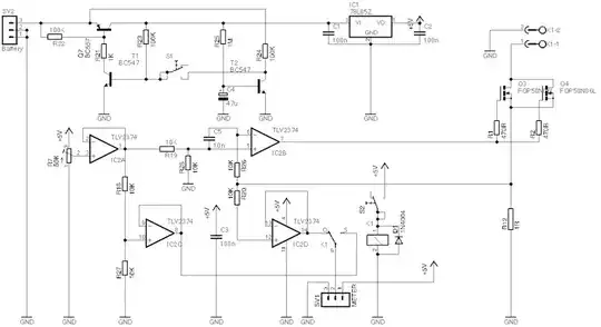
One of the popular builds is depicted here: 
(from http://mjlorton.com/forum/index.php?topic=29.msg92#msg92)
Notice that C5 (10nF) is attached across the inputs of IC2B. The poster mentioned that he was only able to achieve stability by adding that capacitor.
Something about seeing a capacitor there just seems wrong to me, but being something of a beginner with op amps, I thought maybe I was missing something and just haven't come across that before. The reading I've done on op amp stability seemed to indicate that capacitance on the inputs was a negative factor and something to be compensated for, not added.
I don't actually have a stability problem in my circuit, not yet at least, although I do have bypass capacitors (0.1uF) in there from Vcc to ground and from the non-inverting input to ground (to filter out EMI from the reference voltage pot.
Is adding a capacitor across the inputs ever a good idea or did the designer just get lucky in this case?