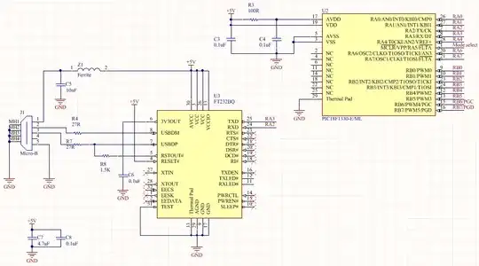
I have a PIC18F1330 which does not have native USB capabilities (see datasheet). I am planning to load it with a bootloader using my PICkit the first time and then programming from a USB port after that. I have a Micro-B USB jack and an FT232 (datasheet) to allow me to program it using the RX/TX pins on the PIC (RA3 and RA2 on the 28-pin QFN). However, I am not very familiar with this method of programming micros so I'm looking for some verification. Here's the schematic I have so far:

Is it as simple as connecting pins 24 and 25 on the FT232 to pins 7 and 8 on the PIC? Or must I use some of the other connections as well? I have not found much information for programming PICs through an FT232, mostly AVRs.
You can ignore some of the net labels that don't make much sense, they are used for other parts of my project.
EDIT: This post is asking about the connection between the FT232 and the PIC18F1330. I am NOT asking about the bootloader.