In my research for this question, I found this by a new user that hasn't been seen before or since. His low investment here and the "say goodbye to traditional bad stuff" language makes his answer a bit dubious, but just in case he's onto something, I thought I'd fish for some clarification.
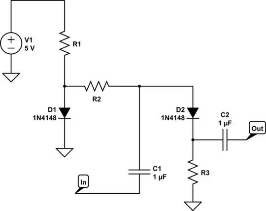
His original answer is the classic unformatted block of text with no diagrams, but I think he's describing this:

simulate this circuit – Schematic created using CircuitLab
I'm pretty sure that won't work as described. Or did I read the description wrong?
