This question has gone from a 'simple project query' to a good example in both question asking and design, by the addition of key information buried in added comments.
The added-in-comments advice that
is of utterly immense relevance to the question and to the answer and should have been included in the original question and should have been. While Olin's answer is still (of course) good and useful, you have wasted his time and the resource available to you by not providing him (and us) with information initially that was available and highly relevant. In summary.
With a 2S LiPO battery, because the battery voltage is much larger than the 1 x or 4x NimH etc that you might have been talking about, so forward diode drop is smaller as a % of battery voltage, so losses in energy and voltage drop are less significant. So, the losses of a series Schottky diode are liable to be noticeable but maybe acceptable.
As motor drive is required, significant current drain capability is envisaged relative to battery capacity. (Even small motors may have much larger peak current demands than many purely "electronic" circuits. Shorting a LiPo battery in such cases is a very bad idea indeed.
Reverse polarity connection of a LiPo battery in this application has a good chance of doing significant damage to installed equipment (controller, motor drivers, other) due to the higher battery voltages and substantial current capability.
If a fuse-shorter is envisage the fuse design becomes much more important than may be appreciated. You need to know about HRC fuses and why they may matter.
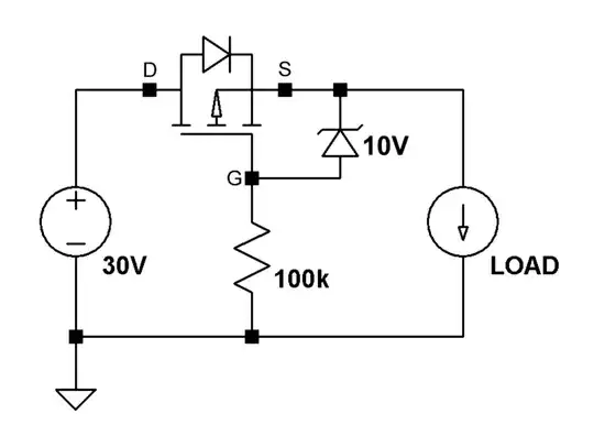
There is an available option - series MOSFET reverse polarity protection - that has not so far been mentioned and is cheap, simple and safe and probably meets your needs better than alternatives mentioned so far.
"The best way" - MOSFET reverse polarity protection:
A low cost low loss reverse polarity protector can be implemented with a single MOSFET.
This can be as low loss as desired by selecting a suitably low Rdson device. Lower Rdson usually corresponds to higher cost but reasonable prices are achievable, with much lower losses than from any other method and perfect non destructive reverse polarity protection.
The 50 cent through hole part mentioned below achieves 7 milli-Ohms on resistance at 20A worst case at high temperature (where it is worse than when cold). Compared with a proper fuse and diode this solution is cheaper and compared to a series diode the cost difference is minimal and the gains may be significant.
This 37 cent in 1's in stock at Digikey surface mount
IRFML8244 MOSFET will provide complete reverse polarity protection with no other parts at currents of 1 amp with ease and at several amps with attention to copper layout. See below ...
Pricing
This astoundingly superb AOI514 MOSFET - in stock Digikey 50 cents in 1's through hole TO251 package N Channel MOSFET will handle 5A without a heatsink, and be warm to the touch at 10A with no heatsink, and be getting too hot to touch but will survive OK in free air (and will handle 17A at the package limit).
Pricing .... data sheet
A MOSFET (N or P Channel is connected with reverse to normal polarity of drain-source connection in one battery lead with the gate connected to the other battery terminal. If Vbattery is much less than Vgsmax this can be implemented with no other components.
When the battery is connected with correct polarity the FET is biased on with usual Vgs polarity but reverse to usual Vds polarity. As a MOSFET is a two quadrant switch (even though less often used in this way) current may flow from d to s (as usual), or s to d as in this case.
Maxim application note - AN636 Reverse-Current Circuitry Protection
N & P Channel versions.

If Vgsmax << Vbattery can be used as shown.
For Vbattery near or above Vgsmax use gate resistor and clamp zener or resistor divier for gate drive.
Many examples here
Percentage energy loss in protector:
A 2S LiPo battery has a minimum output voltage of about 6V and mean of about 7.2V.
A series Schottky diode solution would usually not drop more than 0.5V. Actual voltage depends on current and diode parameters. Down to about 0.3V is doable with Schottky but starts to get expensive compared with using eg a MOSFET protector.
Loss at mean battery voltage is about
Loss in protector = (Vdiode_drop / V_battery_mean) x 100 %
eg A series Schottky diode at 0.5V drop and 7.2V mean battery voltage will lose an average of about Vdiode/Vbattery_mean ~= 0.5/7.2 = 7%.
This is non-trivial but MAY be acceptable. The 0.5V drop will have minimal effect on motor operation in some cases but may minimally but noticeably affect operation at end of battery life and at high load.
An auto switching MOSFET protector can easily be designed to drop under 0.1V in operation (and less or even much less if desired). At 0.1V drop it will waste 0.1/7.2 ~= 1.4% of energy used and will have essentially no noticeable effect on operation.
A loss of under 0.5% is doable if it matters.
Shorting LiPo batteries:
Simple summary: Dont!
A LiPo battery can have a safe fuse blowing circuit designed for it. This would probably include a guaranteed minimum resistance between battery and shorting "switch", a high-discharge-capability capacitor which is adjacent to fuse and shorting-diode with minimum impedance connections and a carefully designed HRC (high rupture capacity) fuse.
HRC fuses and arcs: An "HRC" fuse will still "blow" with the same current / time characteristics as a non HRC fuse of the same specification BUT an HRC fuse will survive and break an "arc" of much or very much higher current. A non HRC fuse may shatter and allow a short duration very high current arc to char surrounding materials, thereby creating ionisation and carbon particle conduction paths and continuing conduction after the fuse has long since parted this world.
Q: Does this happen?
A: HRC fuses have existed for many decades and show no sign of going away.
ie yes, while this is not the norm, arcs that may happen sometimes do.
A LiPo battery is amongst the "best" batteries for arc creation and maintenance of any readily available.
Chances are you could ignore all these "extras", and just "slap in" any old fuse and any old diode and whatever layout happens and never have any problems - with the fuse blowing cleanly if needed. And the possibility is with Occam and Murphy arguing in the wings, that on one occasion a friend or helper or you holds a LiPo battery, plugs it in and the robot erupts in flame, or the battery erupts in flame and you may or may not get an exciting emergency room visit.
My direct and indirect experience of LiPo behaviour to date suggests that such an occurrence is liable to be less likely than popular literature suggests and more likely than you probably wish to be the case.