I'm trying to amplify an AC wave (from an audio input) with a maximum amplitude of about 1.8v to a DC oscillation between 0V and 5V with the centre (what would be the zero-crossing on the input) at the midpoint of 2.5V.
I've attempted to use a differential amplifier design to achieve this but my output is inverted from the input.
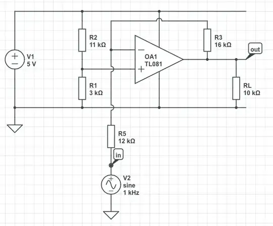
Here's my current schematic from CircuitLab:

And the simulation output:

I'd really like it if I could produce a non-inverted output without any additional active components, how could this be done?
Thanks in advance!
