For the circuit of opamp 741. we have to supply the dual power for it. How can I make a dual power supply from single. For example, make a (+9V)-GND-(-9V) from single 9V battery ?
-
An op amp doesn't need a dual supply to work. But, your target circuit might so show the circuit and be prepared to be advised against using the 741. – Andy aka Mar 28 '15 at 10:31
-
What's wrong with using two batteries, like everyone else does? – Dave Tweed Mar 28 '15 at 12:55
2 Answers
You can use the ICL7660. It takes a positive voltage (up to 12v) and generates the inverse:

Very easy to use, I've used it in several commercial products.
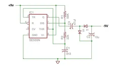
If the ICL7660 chip is difficult to find, you can also roll your own" charge pump inverter" using a 555 timer, which should be available anywhere, and a few extra components:

There are lots of variations on this circuit, not just for generating negative voltages but also voltage doublers and triplers too. Just do a Google search for "555 charge pump images".
- 48,066
- 5
- 98
- 162
-
LT1054 is a pin compatible replacement for the ICL7660. Might be easier to find. – Nils Pipenbrinck Mar 29 '15 at 07:28
-
-
The diodes will be general purpose signal diodes, 1N4148. There is a value shown for C1, 3n3. I'm going to take that to be 3.3 nF, which is the same as 3300 pF and 0.0033 µF. Those are all the same value, just different suffixes. This is going to be setting the switching frequency, so it is not too critical. Having said that, it seems sort of low to me. If the circuit doesn't work as expected, you should try larger values. Not going to hurt anything. Remember, there are also plenty of other 555 positive to negative circuit in that search I mentioned. – tcrosley Apr 01 '15 at 19:34
You could use an isolated DC-DC power supply module. They only require an unipolar voltage source to generated the two voltages rails (-9 V, 0 V and +9 V for your application). These module are small enough and are usually in a friendly SIP or DIP format. Except for decoupling capacitors, they do not need any external component to work.
However, be sure to use the good decoupling capacitors that are recommended on the datasheet and be sure to choose the module that can provide enough power. The module operates at a fix output voltage so be careful to select the correct output voltage for your application!
These modules are sold by differents manufacturers like XP Power, Cui and Recom power.
If you use Digi-Key to source your components, these modules are found in the Power Supplies board mount section and then select the isolated module type.
- 316
- 1
- 4