2

enter image description here

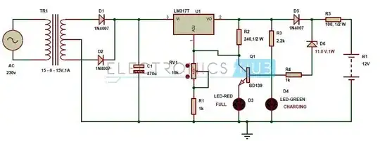
Circuit diagram from here

I've asked couple of questions about PS and Chargers, I keep facing new issues

using the diagram above "an automatic lipo charger, sort of",why would the zener diode conduct when the battery is fully charged, and not before or after? The author says the battery will take all the current, and the zener will only conduct after the battery is charged, I don't seem to understand the concept of the zener diode "in this circuit", Also, how to choose the voltage of that diode when using a higher or lower battery for the same circuit?

second, D5 would reduce the output voltage of the LM317T it seems, can it be placed before the Vin pin for the LM317?

If not using Zener diode, and Using a CC/CV charger, when the battery reaches full charge, is it safe to leave it plugged in for few hours? Vout (LM317) = Battery voltage (Lipo battery)
(knowing how dangerous lipos are, not talking about actually leaving it for hours, just theoretically for knowledge)

Ele
  • 31
  • 1
  • 8

1 Answers1

3

Your circuit will destroy LiPo or LiIon batteries.

For LiPo/LiIon use a proper charger IC (available and cheap) or a circuit DESIGNED to meet the needs.

There is much on the stack exchange site re LiIon / LiPo charging.
Look at these circuits and see what is special.

Mainly.

  • MUST limit current to a manufacturer set maximum.

  • MUST NOT charge over 4.2V/cell EVER.
    "About 4.2V" is no good if it MAY be higher

MUST stop charging either AT 4.2V or when current falls to a defined % of maximum.

Battery University:

Charging Lithium Ion batteries

How to Prolong Lithium-based Batteries


Safe Lithium Battery Management

Lithium Battery Charger IC - Charging and Power

How deep should we discharge lithium batteries to maximise their lifetime?


Charger ICs

All in stock at Digikey.
Prices Digikey 1 off

http://www.torex.co.jp/english/products/battery_charge_ic/data/XC6802.pdf
$1.37

http://datasheets.maximintegrated.com/en/ds/MAX1551-MAX1555.pdf
$2.03

See page 14 here - http://ww1.microchip.com/downloads/en/DeviceDoc/20001060ah.pdf

http://www.digikey.com/product-detail/en/MCP73811T-420I%2FOT/MCP73811T-420I%2FOTCT-ND/1649474
$0.61

http://www.digikey.com/product-detail/en/MCP73812T-420I%2FOT/MCP73812T-420I%2FOTCT-ND/1979800
$0.65

http://www.digikey.com/product-detail/en/MCP73831T-2ACI%2FOT/MCP73831T-2ACI%2FOTCT-ND/1979802

http://www.digikey.com/product-detail/en/MCP73826-4.2VCHTR/MCP73826-4.2VCHCT-ND/1979801
$1.08

$0.67


Added - 150329

LiPo and LiIon are interchangeable for this discussion.

The circuit was designed (more or less) as a 12V lead acid battery charger.
It was marginal in that role. As a LiIon / LiPO charger it is not marginal - it's lethal.

A reverse biased zener diode conducts when the applied voltage is ABOUT the rated voltage. However, a zener turn on "knee" is very rounded and the V/I curve is not the sharp 'knee' which is needed for accurate voltage regulation. (A TL431 adjustable zener provides a very sharp transition and can be used in many places where a zener may otherwise be used.

Shutoff is determined by the battery turning on Q1 when the battery voltage reaches:
Vbattery = Vzener + Vbe_Q1
However, a zener turn on "knee" is very rounded and Vbe of Q1 is also not well defined. The end result is that the charger turns off in a soggy manner over a substantial voltage range, and the final turnoff voltage cannot be "designed". A LiIon call needs a precise 4.2V or less Vmax at 25C. Tolerance is +/- 0.25V and ideally +0.0 / -0.25V. Too low and achieved capacity drops significantly for small reductions. Too high and you may get to experience the famous "vent with flame" but at a minimum will reduce or greatly reduce cell life. Somewhere slightly above 4.2V/cell metallic Lithium plates out inside the cell. This is usually 'a bad idea' [tm] for most values of usually.

D5 is placed where it is to block the bath from battery to R3-D4 and R2-Q1 and battery to U1 when not charging. Without it there the battery will discharge into these loads and the charging LED will always be lit.

D5 does affect the voltage out wrt the LM317 - this was marginally OK in the original desin and partt of being fatal when misused as a LiPo charger.

Russell McMahon
  • 150,303
  • 18
  • 213
  • 391
  • Thanks for the info, very helpful links, will sure be looking at it, although i'm not building this circuit exactly i'm going to use cc/cv but i'm asking about the functionality of the zener / wether the diode can be placed before the LM317 and still do the same job – Ele Mar 28 '15 at 19:58