-1

What are the capacitors on the input and output of a 78L05 for?

I saw a lot of different schematics with a lot of different input and output capacitor values. So now I am really confused, and I'm just wondering what is their purpose :D

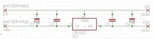
My 78L05 Schematic

This is the one I made at first, but as I got deeper into it, I just got more confused by a bunch of answers :( (Sorry for the upside-down schematic :P)

C1, C4 = 100uF

C2, C3 = 0,1uF

Help please :(

Nick Alexeev
  • 38,181
  • 17
  • 100
  • 237
  • 1
    (1) Check the datasheet for the 7805. (2) The man who drew the schematic on the O.P. must have had vertigo that day. Ground on top. Positive battery and Vcc on the bottom. – Nick Alexeev Mar 05 '15 at 20:15
  • It is one of "different" schematics. Fliped ground!! – GR Tech Mar 05 '15 at 21:29

3 Answers3

4

The capacitors on the input provide a near reservoir that doesn't have a lot of inductance or resistance in series with it. This is important when the load suddenly changes the current it is drawing. With enough inductance in series with the input, a sudden increase in load current can cause a sharp negative glitch on the input voltage, which in turn can make the regulator not work. A cap physically near the input can provide the sudden burst of current while the main feed has time to catch up. Without the right input capacitance, the regulator can oscillate and otherwise not operate to spec.

The capacitors on the output smooth the output voltage and are part of the closed loop control of that voltage. There usually needs to be some minimum capacitance just to guarantee stability of the control loop, but more will do a better job of keeping the voltage steady despite high frquency variations in the load current. The active electronics in the regulator only works up to some frequency. Beyond that, the output caps keep the voltage steady.

The reason for two different caps in each place are to get both a reasonable amount of bulk storage and good high frequency response. This is particularly important on the input, especially when there is some distance between there and where the input voltage is ultimately coming from. The electrolytic provides the bulk storage, and the ceramic provides low impedance at higher frequencies. For most such regulators, there is little point in adding a electrolytic across the output. Usually a few µF of ceramic are good enough to keep the regulator stable, and the low ESR of the ceramics provides the high frequency response that the regulator can't actively handle.

Olin Lathrop
  • 313,258
  • 36
  • 434
  • 925
2

In general, for linear regulators, input capacitance provides a low impedance charge bucket and helps with overall line regulation. Output capacitance provides loop compensation/stability (C + ESR), as well as providing immediate response to load transients as the control loop of any regulator has a finite bandwidth.

Of course, the 7805 was designed to be stable with no input/output capacitance.

If you want to dive in further, you can continue reading here: Capacitors are key to voltage regulator design.

M D
  • 1,277
  • 8
  • 8
0

The purpose of these capacitors is generally to filter noise, supply line fluctuations and ripple.

Here is a good source of information: http://www.intersil.com/content/dam/Intersil/documents/an13/an1325.pdf

Brian J Hoskins
  • 323
  • 2
  • 10