I'm making a Common Source amplifier using a mosfet and then comparing that to the same basic setup but with 2 mosfets in cascode. However I get a nearly identical response for both circuits. I'm trying to use a Mosfet with Kp=1 mA/V2, Cgd=8fF, Cgs=50fF, Vtn=2V, LAMBDA=0.I believe I've edited the model correctly, but I don't believe I should be getting the same response from both circuits. What am I doing wrong?
This is the Cascode Circuit

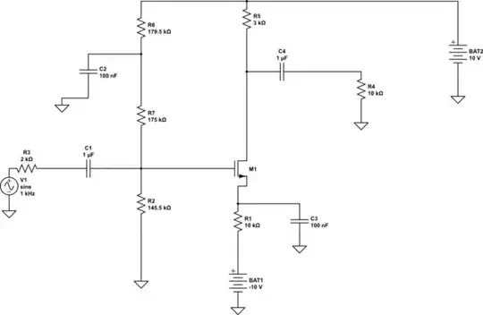
simulate this circuit – Schematic created using CircuitLab
ed.
And this is the Cascode

When I run them trough PSpice I get this output Where Red is the response from the cascode and yellow is the response from the common-source 
And here is the model I'm using for the mosfet:
.model Mbreakn NMOS
LEVEL=1 VTO=2 GAMMA=0.45 PHI=0.9
NSUB=9E+14 LD=0.08E-6 WD=0.08E-6 KP=0.002 LAMBDA=0
TOX=9E-9 PB=0.9 CJ=0.56E-3 CJSW=0.35E-11
MJ=0.45 MJSW=0.2 CGDO=0.3E-9 JS=1.0E-8
CGSO=50fF
CGDO=8fF