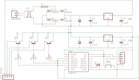
I try to connect an ESP8266-12 and a 12V RGB LED strip to 230V AC. Based on this link, I've came to the following scheme. This will also be the first time I will etch a PCB myself.

The partlist will be as following:
Part Value
C2 0.1uF
C3 0.1uF
C4 0.1uF
C5 0.1uF
D1 1N4004
D2 1N4004
D3 1N4004
D4 1N4004
F1 1A will be sufficient?
JP1 screw connectors for 230V AC
JP2 jumper for connecting GPIO15 to ground
LED_STRIP the rgb leddstrip
Q1 TIP120
Q2 TIP120
Q3 TIP120
R1 220 Ohms
R2 220 Ohms
R3 220 Ohms
S1 switch to reset ESP8266-12
SERIAL header pins for connecting over serial
TR1 transfo
U$1 ESP12
U1 L7812
U2 LD1117V33
I'm still unsure about what transfo to use? I was thinking about the MYRRA 44090 TRANSFORMER 1.5VA 24V. I'd like to get some feedback on this pick.
Also I'd like to gain some feedback if this scheme is safe to use. I assume the ESP8266-12 will be isolated from the net since I'm using a transfo?
For completeness I add a link here to my GitHub repo where the eagle files can be found.