1

I'm trying to create a charger that knows how to switch between OTG and charging mode. The OTG side is working, and my Samsung S4 goes into charging mode. However, charging is really slow. It even loses charge, even with the charging indicator on.

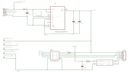
There are two things that do concern me about the schematic I came up with:

  • A diode is used on the Vbus line, causing my 5V supply to become a 4.3V supply
  • I did not follow the S4 charging specification

Some things I looked up due to the current situation:


I modified my circuit a little bit, so that my attachment does not need to worry with the charging specifications of different devices.

Would it work if I:

  • Used a switching regulator to raise the voltage up from 4.3v to 5.0v rated for 1.5A, and
  • Used a USB multiplexer so that my circuit can support different charging specifications, while still fully functional for USB-OTG devices?

I have attached a schematic for reference: enter image description here The chips I used were:

Also, what's the advantage of using a voltage divider instead of just limiting voltage with a single resistor?

WayneDinh
  • 61
  • 7
  • @ChrisStratton The link you mentioned is removed voluntarily by the user. – AKR Feb 06 '15 at 03:48
  • They're not supposed to do that. Someone had already contributed effort to the other, so this is the one that needs to be removed. Adding a downvote to the close vote. – Chris Stratton Feb 06 '15 at 03:53

0 Answers0