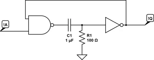
I've just been learning about the monostable circuit in electronics and have a question about its function. So, we have this circuit:

simulate this circuit – Schematic created using CircuitLab
Now, the capacitor charges to 5V almost instantly when !A is 0. This causes an output of 0 at !Q, which causes the NAND gate to continue outputting a 1. My question is: Why isn't this a stable state? Why doesn't the circuit continue outputting 0 at !Q?