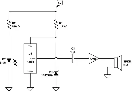
I had an old AM radio board designed to operate with a 3V CR2032 coin cell. I want to revitalize this old junk with as few parts as possible and convert it into a USB-powered AM radio with a built-in speaker. Parts I have for this project include three caps, two resistors, a blue LED, an 1N4728 3.3V Zener, a speaker and an LM386 audio power amplifier.

simulate this circuit – Schematic created using CircuitLab
My question is that can I get away without the Zener and use the blue power indicator LED (my bach have a forward voltage of about 3V) instead like this:
