-6

The audio output for all of my devices/computers is too small to push my speakers to the maximum.

I want to build a very small audio preamplifier to hook between the computer and speaker to boost the signal a bit. The output should be about 0.5V

Can you suggest some basic schematics that has very low power consumption so I won't have to open the box every week to replace the battery? It is probable that the circuit will be often left (forgot) running over night.


  • Single power supply (so no 741 ICs)
  • Small battery (maybe a 12V cylinder)
  • Low power consumption
IceCold
  • 836
  • 3
  • 15
  • 33
  • Why not power it from USB and forget about batteries? Also, how much power do you want? What impedance speakers? What signal input level is full range etc.? – Andy aka Dec 20 '14 at 23:23
  • against USB -> I want to make it more 'portable'. For example I might use it with my tablet (for skype) that has no USB ports. – IceCold Dec 20 '14 at 23:27
  • Was the complete question too complex for you? Are portable speakers that easy to use compared with a decent set of headphones? – Andy aka Dec 20 '14 at 23:29
  • Sorry, are you expecting a 100 watt design? Is that 100 watt per channel? It's a moot point given that your device must be "very small". My advice - decide precisely what you want. – Andy aka Dec 20 '14 at 23:32
  • I want to build a preamplifier not an amplifier. Come on; read the question. – IceCold Dec 20 '14 at 23:39
  • A preamplifier, by definition, is a low power voltage amplifier and is not designed to drive loudspeakers. What you want is a power amplifier, capable of at least 1 watt, and that is difficult if you want real portability and low power consumption. – Barry Dec 21 '14 at 01:37
  • 2
    You're still not reading the question, people. Come on, learn to read basic english...! – Majenko Dec 21 '14 at 01:57

1 Answers1

3

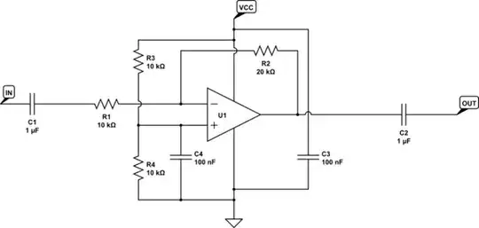
For a simple pre-amp you don't need anything as meaty as 12V. You only need as high a voltage (plus a little headroom) as you want to output.

A simple single-stage inverting op-amp circuit with, say, 2x gain, is probably easiest:

schematic

simulate this circuit – Schematic created using CircuitLab

U1 is any (ideally Rail-To-Rail) single-supply capable op-amp. There's millions of different ones around, costing just a few pence each.

The gain is set by the ratio of R2 to R1, so 2:1 in this case.

R3 and R4 form a voltage divider to provide a "false ground" to the op-amp. This offsets the whole signal by half \$V_{CC}\$ so it can swing both positive and negative without needing a negative voltage. It basically imposes a DC offset on the signal.

C1 and C2 decouple the DC component of the signal from the rest of the audio chain.

C3 and C4 are just normal power supply decoupling capacitors.

The power supply should be at least the maximum output peak-to-peak voltage. 5V is a good value to use (it allows the output to go +/-2V [or more with R-to-R]) and you could easily take that supply from a USB port.

Two of those circuits (one for left, and one for right) would double the volume of your audio signal ready for inputting into your power amplifier or powered speakers. For compactness you can get a dual op-amp in one single 8 pin package.

Majenko
  • 56,223
  • 9
  • 105
  • 189