0

This is probably simple, but I'm not an ee. A closet with 4 doors, each has a normally-closed pushbutton connected to 5V source on one end and (to the same) 5V relay which controls the 220V (AC) of the room lights. So the doors connected to the relay directly, not through a digital relay driver.

The problem : when either door closed, the door physically bounces, regardless of the pushbutton's electrical bounce.

And so I need to do around 0.75 second debouncing when the door gets closed (switch gets open), most circuits i see involves push-up/down resistors into TTL logic, which means i'll need to attach a relay-driver afterwards.. and this is what i'm trying to avoid.

How can this be done with passive parts ?

Thanks in advance.

LearnCPP
  • 1
  • 1
  • 1
    A big fat capacitor across the relay coil? – Majenko Nov 30 '14 at 23:31
  • @SpehroPefhany I said *coil*...! So only 5V! (plus back EMF of course) – Majenko Dec 01 '14 at 00:03
  • The capacitor was recommended to be placed across the relay coil. The OP said the relays have 5V coils. So I see no real reason that a capacitor would end up being 'entertaining'. If the capacitor across the relay coil is too big in size (too many uF) it could end up causing the switch contacts to get fried after some time. – Michael Karas Dec 01 '14 at 00:05
  • Ah, I misread it as being for the option. Comment deleted. – Spehro Pefhany Dec 01 '14 at 01:07
  • On re-reading, @Majenko-notGoogle's suggestion of the capacitor across the coil could work, though it will tend to shorten the relay (and perhaps switch) life. – Spehro Pefhany Dec 01 '14 at 01:08
  • As noted by @Spehro, using a BFC across the relay coil will probably work, but will present its own problems. If you removed the requirement for all passives you could get rid of the problems by using a single 555 and a handful of discretes - including a small timing cap - to do the timing and drive the relay as well. Would that work for you? – EM Fields Dec 01 '14 at 08:30

2 Answers2

2

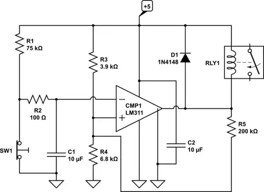
Not passive parts, but nothing to be very scared of, one little 8-pin DIP chip and some passives.

schematic

simulate this circuit – Schematic created using CircuitLab

R1 is the timing resistor (in conjunction with C1). 75K will give you about 750ms.

R3 and R4 set up a timing reference of approximately \$5V \times (1- \frac {1} {e})\$ = 3.18V so R1 works out nicely.

C2 is a bypass capacitor

R5 adds about 1% hysteresis to prevent relay chattering

D1 absorbs inductive kick from the relay coil inductance

LM311 is an ancient bipolar comparator chip

Spehro Pefhany
  • 397,265
  • 22
  • 337
  • 893
1

One option is to replace your relays with time-delay types. Specifically, an "off-delay" relay would turn on immediately when the coil is energized, but require the coil to be denergized for a programmable period before it turns off.

From the documentation of one vendor:

Upon application of input voltage, the time delay relay is ready to accept a trigger. When the trigger is applied, the output is energized. Upon removal of the trigger, the time delay (t) begins. At the end of the time delay (t), the output is de-energized. Any application of the trigger during the time delay will reset the time delay (t) and the output remains energized.

Programmable delay time ranges cover 0.1 s to 120 m, depending on the particular part chosen.

The Photon
  • 129,671
  • 3
  • 164
  • 309