I'm connecting a 12V inductive limit switch for my 3d printer to a RAMPS controller (Arduino-based printer controller).
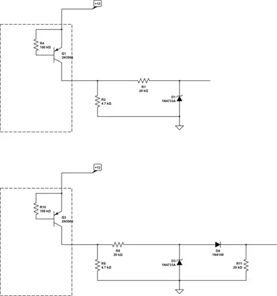
The RAMPS board operates at 5V, and connecting the 12V signal from the limit probe will surely fry the RAMPS board. A friend suggested the following circuit:

As I understand it, the controlled reverse breakdown of the Zener will drop 5V from the 12V signal (and the R1 will see the other 7), and the resistor will keep the current nice and safe for the Zener (and the microcontroller?).
I don't doubt my friend, but I don't understand exactly why this is safe. Couldn't the signal short through the microcontroller and ruin my day?
Not an EE, I'm much more of a software guy. Thanks for taking a look.

