The wikipedia article on pull-up/down resistors provides this image:

along with some explanatory text:
... the circuit shown [in the picture] uses 5 V logic level inputs to actuate a relay. If the input is left unconnected, pull-down resistor R1 ensures that the input is pulled down to a logic low. The 7407 TTL device, an open collector buffer, simply outputs whatever it receives as input, but as an open collector device, the output is left effectively unconnected when outputting a "1". Pull-up resistor R2 thus pulls the output all the way up to 12 V when the buffer outputs a "1", providing enough voltage to turn the power MOSFET all the way on and actuate the relay.
I had enough components on-hand to build this circuit (mostly) and am seeing some unexpected results when I measure it. So I'd like to describe what I'm seeing and ask some questions about it.
First, I put a Texas Instruments SN7407N chip on a breadboard and powered it with a 5V supply. This chip names the input side of the buffer A and the output Y.

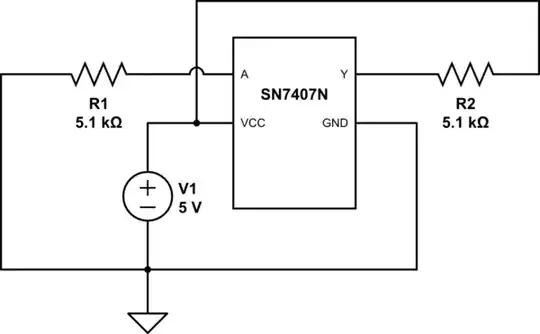
simulate this circuit – Schematic created using CircuitLab
At this point, if I connect a voltmeter to the circuit at point A (between A and GND), it reads about 1.9V. The datasheet for the 7407 indicates a low level should be 0.8V and high should be 2V. So 1.9V is somewhere in between and indeterminate. Since I haven't connected anything to A, having an indeterminate value at this point seems reasonable.
Strangely, if I measure the voltage at Y, it reads 1.4V.
Q: If a buffer's output is supposed to mirror its input, why does it not read the same 1.9V as A? Perhaps I shouldn't be concerned since A and Y aren't connected to anything, but I do like to understand what is going on when possible.
The wikipedia article says:
If the input is left unconnected, pull-down resistor R1 ensures that the input is pulled down to a logic low.
So the next thing I did is connect a 5.1kΩ pull-down resistor R1 to A like so:

Now, when I measure the voltage at A, the meter reads 1.6V (a drop of .3V).
Q: Since the pull-down resistor is supposed to create a low-level at the buffer's input, why doesn't it show something closer to 0V at A?
Measuring at Ynow shows .9V, which maintains the roughly .5V difference I saw when nothing was connected, but the voltage at Y still appears to be too high to present a true low condition.
I am aware that the buffer is an open-collector, and now I'm wondering if the reason I'm seeing unexpected results is because Y isn't connected to anything.
So I tie a pull-up resistor R2 to Y like so:

Now, when I measure the voltage at A, it still reads about 1.6V. However, the voltage at Y is now 5V! Does this represent a high logic level (since it's greater than 2V), or is there an error in the way I've hooked everything up since it is now reflecting exactly the VCC voltage?
I realize I haven't finished the circuit exactly as the one above from Wikipedia shows (i.e. no connected N-channel FET or relay), but the values I see by measurement already don't make sense.
Should I have connected the rest before writing this question? If the answer is yes, I think I'll be even more confused because that implies the load dictates the logic values (which of course it shouldn't). I thought I should be able to establish clear states simply with the use of pull-up/down resistors.
Thank you!
