0

I just got a 3s Lipo battery. Lipo battery has a 4 pin connector to plug it into charger or voltage checker. But I don't want to buy a lipo voltage checker, I want to make it. But I have a problem.

Let's say a=GND b=1st cell c=2nd cell d=3rd cell so if I read voltage from b it's b, But if I read the voltage from c it is c=b+c , If i read voltage from d it's d=c+d.

I have lm339 IC , and I need b , c-b and d-c.

How to substract voltage?

Thank you for ANSWERS!

  • This a, b and c you get from the 4-wire interface? What signals can you actually access? – clabacchio Oct 21 '14 at 12:07
  • You're confusing us with multiple uses of the letter c I think. Try re-wording those bits to make them more explicit - maybe use $V_{C1}$ for cell 1 voltage, and $V_{O1}$ for output voltage 1, etc. – Majenko Oct 21 '14 at 12:57
  • 1
    This answer will probably help you: http://electronics.stackexchange.com/a/18265/4245 – Majenko Oct 21 '14 at 13:00

3 Answers3

1

It seems you are asking how to determine individual cell voltages in a 3 cell pack when you have access to each end and the points between the cells.

This simplest answer is to use a microcontroller with A/D and do the subtraction digitally. I've done exactly that in a 8 cell stack once. The problem with this method is that resolution goes down for the cells higher up in the stack. However, what matters is whether the worst case is still within spec for your purposes. Our A/D was 12 bits and we only needed to know the cell voltages well enough for charge ballancing and discharge limiting. You should be able to easily do the same with your 3 cell stack.

Note that just measuring the voltage of each cell is only half the solution. For charge ballancing you also need to do something about it when some cells charge to a higher voltage, as will inevitably happen. If this is a one-off, then I'd probably go with the conceptually simplest method, which is to use a opto-isolator and resistor per cell. If this is for volume production where component cost matters, you can get more clever and use directly wired FETs to turn on the bleeder resistors for each cell.

Olin Lathrop
  • 313,258
  • 36
  • 434
  • 925
0

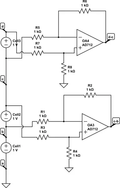
Maybe is something like this you need. The circuits will output the difference between voltage on each cells terminals, as ilustrated. Does it help?

schematic

simulate this circuit – Schematic created using CircuitLab

Sergio
  • 761
  • 1
  • 8
  • 23
  • This is not a good idea since it will have significant quiescient current. Not only will it drain the batteries, it will drain them unevenly. – Olin Lathrop Oct 21 '14 at 23:49
  • @OlinLathrop, not really. Depends on the amp op you choose and the mechanisms you'll add to turn the balancing/monitoring on/off. This is just a draft, in order to ilustrated a proposed solution, not a complete design, of course. – Sergio Oct 22 '14 at 08:03
  • No, the problem still exists regardless of the opamps. Note that you have 2 kOhms to ground from the top of each battery. The opamps will draw additional current. They can be switched off, but then you have to make sure there isn't current flowing thru the protection diodes. – Olin Lathrop Oct 22 '14 at 13:38
  • Keyword: draft. We can keep on counting problems. – Sergio Oct 22 '14 at 13:55
0

I found out that if i directly connect from cell to IC it will work because as i mentioned that they add up it is only if you mesure from gnd to that cell so if you mesure b and c it will display the real voltage from c.

THANK YOU GUYS ANYWAY!