I'm new to this forum and I really don't know much about Audio Amplifier Circuits. Hope you can help me.
Here it goes:

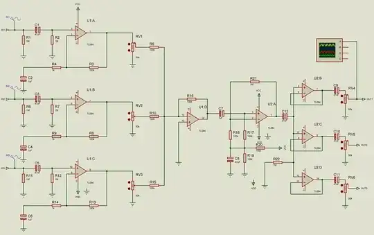
So basically what I'm trying to do is a circuit that mix 3 channels, amplifies them and then distribute them into 3 channels.
The problem is that when I test the circuit in real life I can only hear sound when I blow in my mic, anything like shouting singing or talking won't do any sound.
As I don't know much about audio circuits, I would love some help to solve this problem.
I'm currently testing with this:
Headphone
- Driver: 40mm
- Frequency response: 20Hz-20KHz
- Impedance: 32 Ohms
- Sensitivity: 90dB SPL/mW
Microphone
- Pickup pattern: Cardioid (Unidirectional)
- Type: Pressure Gradient Electret Condenser
- Frequency response: 50-20KHz
- Sensitivity: -40dBV/Pa re: 0dB = 1 Pa, 1KHz
- Test conditions: 3.0V, 2.2K Ohm
But I want to be able to use any headphone or any microphone.
So my questions are:
- Is the circuit OK? Do I have to change something?
- What may be the reasons for only hearing when I blow on the mic?
- Any suggestions?
How i solve those problems
- The circuit is OK, i had to change the value of all the POTs from 50k to 5k, also all the polarized CAPs to non-polarized and reduce them from 47uF to 1uF all but the ones from the input, i change those for 10nF.
If you need any other info just tell me to add it.
Update:

Now, In Proteus I'm losing the signal after the 5k POT. Whats happening?
A Signal is after the POT, while B is Before the POT.
Solved: the problem was Proteus it was bugged.
Update 2
Well now the circuit looks like this with most of the problems solved.

It works but now i have another problem, there is some background noise.
More Questions:
I'm testing the circuit in a Protoboard, moving it to a PCB changes anything? Is there something i should add or change to reduce this background noise? PS: when the mic is not connected or muted the background noise stops.
Solved
Had to take away resistor 24 from the 2nd update circuit.