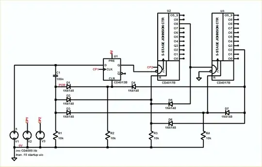
I've been prototyping a circuit for a first year university engineering project and I've been running into some problems with one section of the circuit that has really stumped me.
Basically the flip flop and the decade counters I have are sometimes powering on with random values, not their default ones. As I understand it, the flip flop should start with Q = LOW and the decade counters should have Q0 = HIGH, but this happens only occasionally. I've tried putting a capacitor on the reset line that comes out of the right counter, connecting it to VCC, but that seems to freeze up the counter for some reason.
I'm not too experienced with ICs, so I'm not sure if I'm perhaps damaging them or trying to draw too much current out of them by using diodes. I'm also not sure if the pull-down resistors I have are important to have, or if I should have them on every chip. If anyone could explain what I'm doing wrong, or what can cause random values on power on, that would be really helpful, because I am completely stumped.
EDIT: Thank you to everyone for your help and answers to my problem. It seems that, with these specific chips at least, my assumption that they had a default power on state was incorrect, and that I need to implement a reset pulse that goes high when I first power on my circuit, by using a resistor and capacitor. Thanks again for all your support and advice.

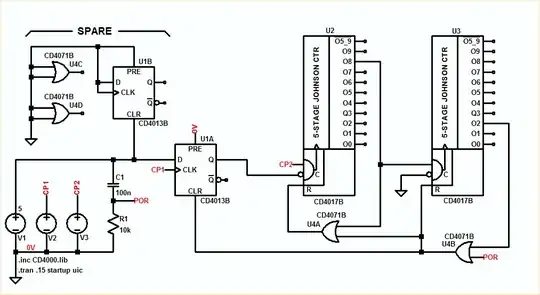
Just for fun I've also added in some arbitrary clocks - to make it run - and, below, included a version of your circuit - with the same functionality but simplified by eliminating all the diodes and their associated resistors and replacing them with CD4071 OR gates. The LTspice files needed to play with the circuits or run simulations, if you want to, are 