A typical will explode if you cut the power structure:

As far as I know, bombs usually have a heater device inside them, which increases the temperature around a tiny point to start the chain chemical reaction of explosion.
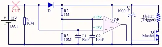
In the circuit above, when the power is on, - input voltage of the opamp is higher than the + input of it; thus the output of the opamp is low, and the MOSFET is turned off (i.e.; the heater is cold). If you cut the power, the 1000uF capacitor will still have enough energy in it to keep the circuit alive for a while and drive the heater. The - input voltage will drop lower than the + input voltage, which will make the opamp output high. The MOSFET will turn on and heater will heat the explosive.
I don't know the chemical background of bombs, but I think heating up a tiny point will be enough to start the chemical reactions. C1 and C2 are for noise immunity. C1 can have a smaller value to lower the R1C1 time constant though. A low power opamp will drain negligible current from the capacitor. So it is all up to designing the heater appropriately.
Normally, yes, a bomb wouldn't be able to explode after cutting the power. But that makes it easier to deactivate. They add a brownout detector circuit like this to detect if the power is cut and explode in case to make the things more dangerous.
However, the bombs like in those movies usually use a microcontroller with on chip brown out detection feature. So, they don't use a circuit like this. The microcontroller detects the drop down in the supply voltage and calls the brown out interrupt. That interrupt triggers the heater device.
the problem is to retro-engineering the bomb before it explode.
– Lesto Sep 18 '14 at 12:08