0

The title is it in a nutshell

I've got an antique knife switch that I'd like to use to power up (and down) an embedded PC.

The PC power switch is essentially two wires, a ground and +5v (measured with a voltmeter). Normally, a momentary pushbutton is used. You press it for a short time and the PC powers up. Press and hold while the PC is on and it powers down.

I'd like to use a knife switch, so the action would be

1) knife switch disengaged, pc is off 2) engage knife switch, PC powers up, which required a +momentary+ contact, but the knife switch is a constant contact. 3) PC is on while knife switch is engaged. 4) disengage knife switch, PC powers down, which requires another momentary contact, but a little longer duration.

I've found a simple circuit with a 5v reed relay and a 470uf capacitor that could work.

But....

I was really hoping to only connect the circuit to the PC's power switch wires, and not require a separate power supply line.

Is something like that even possible?

EDIT I don't believe I can add images to the comments so I'm adding the circuit I mention below here. I was mistaken about the 2 capacitors though. It's two relays to control 2 separate buttons, one for the engagement of the toggle, and one for the disengagement. enter image description here

see this post

http://www.simprojects.nl/toggle_to_momentary.htm

I originally thought I could use something like this, till I realized I'd have to run a completely separate power (and possibly ground) line for it.

I +could+ run the additional lines. I'm really just wondering if the circuit I'm describing is even possible. It seems like it should be, but my EE background is pretty limited.

EDIT: Switch is SPST.

DarinH
  • 101
  • 3
  • http://electronics.stackexchange.com/questions/73676/can – Passerby Aug 27 '14 at 06:01
  • What kind of power supply are you using to power the embedded PC?

    Are you sure you need a momentary contact? If you're using an ATX power supply POWER ON is a latching signal- it's easy enough for the motherboard to keep the signal latched low once it starts its power up sequence even if the user releases the (momentary action) switch. The same goes for the power down sequence.

    – user201365 Oct 27 '18 at 18:27
  • Thanks for the comment. I'm pretty sure I do. It's a standard PC powersupply. Nothing special. At least with this motherboard, if you just press and hold the powerbutton (same as a latched signal), the PC will start to powerup and then immediately powerdown. For the time being, I just momentarily engage the knife switch and then disengage it. Not ideal, but it works. I like JohnU's kapton tape idea. Just haven't gotten around to trying it yet. – DarinH Oct 29 '18 at 11:56

3 Answers3

1

I was really hoping to only connect the circuit to the PC's power switch wires, and not require a separate power supply line.

Is something like that even possible?

Converting a toggle or latching switch, into a momentary output, typically requires some active parts, like logic ICs, a 555/556 timer, a microcontroller or dedicated IC.

Your capacitor + relay circuit is one of the simpler methods, but the pulse will be equal length on both connect/disconnect of the knife switch.

A microcontroller with a simple interrupt code would be easy to setup for your requirements, and only need the microcontroller, a capacitor, and power.

Honestly though, you are already running two wires, one of which is either ground or VCC, a third wire would be trivial.

Passerby
  • 73,027
  • 7
  • 93
  • 209
  • Yeah, the pulse would be the same length. I'd actually found a circuit that used diodes to control 2 relays, each with a different capacitor to give a different "hold time". But it'd be the same issue with requiring a separate power and ground line. Same with that other question in the comments above. In the end, I may end up just running a power line. I was just curious whether there'd be a way to do it based only on the switch wires themselves. – DarinH Aug 27 '14 at 12:47
  • @DarinH please post that other schematic, it can help others – Passerby Aug 27 '14 at 14:09
0

I love knife switches and I dislike solutions involving adding circuitry, so...

If you are willing to modify the switch subtly you could probably make it give out a momentary pulse as it is slid home - something as simple as putting some kapton tape or something insulating over or inside the contacts so that only the leading edge makes contact as it first touches the contact, and is then insulated once it is fully seated.

You could also cut, file, stamp or otherwise create a notch, dimple, dent or cutout in the contacts or knife (harder to reverse) to give a similar effect.

Going a stage further, you could put a momentary switch under some part of the mechanism, for example near the hinge point so that it gets pushed momentarily by a bump or something on the knife switch as it's moved from open to closed.

Adding a fairly minimal amount of components (1) you could use a small beam-break type opto-sensor where the knife cuts the beam, if there was a small hole or slot drilled in the knife it would give a momentary pulse as the knife broke the beam & then the hole allowed it back.

John U
  • 7,139
  • 2
  • 22
  • 37
  • Thanks. I'd considered some physical alterations, but the knife switch is an antique brass and copper unit with a slate base that I don't really want to visibly alter, as it'll be very "front and center". – DarinH Aug 27 '14 at 12:43
  • An insulating sliver of kapton stuck on would be quite reversible and hard to spot. – John U Aug 27 '14 at 16:44
0

This depends on a SPDT or DPDT knife switch, not a simple SPST knife switch.

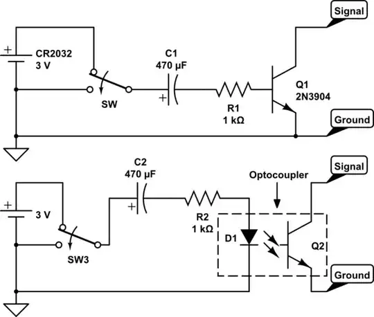
Thinking about it, since you are willing to modify the knife switch (not visibly) or electronics, you could do it, if you add a battery. Since the battery provides the power, no need for the extra cables. A slight variation to the Cap + Relay circuit by replacing it with a transistor or opto coupler (A led + light sensitive transistor really).

schematic

simulate this circuit – Schematic created using CircuitLab

The first requires that one of the two wires of the power switch be ground.

The second does not. I am not sure if the second will work on both sides of the toggle switch, might require a second opto-coupler in parallel (with the led side reversed)

A coin battery, knife switch, and three smallish parts. Can be made the size of a dime with a smd capacitor.

Otherwise, with a SPST Knife Switch, you can go with a microcontroller, again, powered by the coin cell.

schematic

simulate this circuit

Internal pullup on the knife switch. Any microcontroller can work, and since all it does is listen for the switch then pulse for a second or two, battery life will be years.

Passerby
  • 73,027
  • 7
  • 93
  • 209
  • I should have mentioned in the original post it's an SPST switch. Sorry about that. I'm going to have to read up on microcontrollers. I've never worked with one before. – DarinH Aug 28 '14 at 11:38