4

Several times here on the EE Stack Exchange, I've seen people say not to connect a load between the emitter of an NPN transistor and ground, but instead connect it between the power source and the collector. In that case the transistor is a current sink, not a current source.

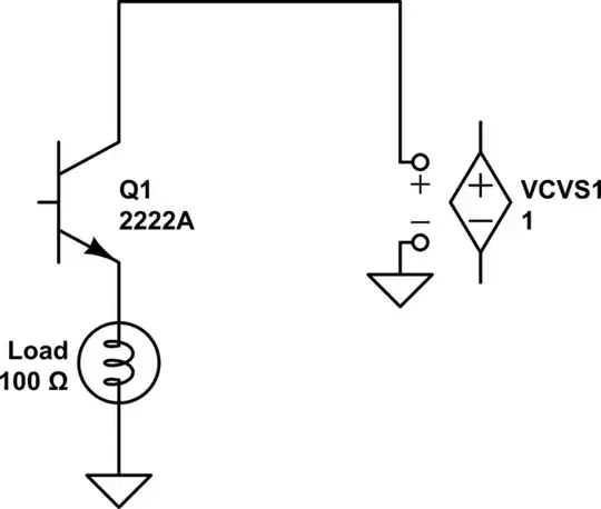
Why shouldn't you draw current from the emitter, like this below?

schematic

simulate this circuit – Schematic created using CircuitLab

Duncan C
  • 1,418
  • 2
  • 17
  • 27

4 Answers4

6

A current source should have high impedance.

Looking in to the emitter of a BJT in forward active mode you see a low impedance.

This means the base acts more like a constant voltage source (with a value of Vbase - 0.7 V) than like a constant current source.

This circuit is commonly used when a voltage source is wanted. It is called an emitter follower. The controlling signal is applied to the base, not the collector.

Another similar configuration is the common base amplfier. For common base, the controlling signal is applied to the emitter, and an output current is produced at the collector. This acts as a near-unity gain current buffer, much like the emitter follower is a unity-gain voltage buffer.

The Photon
  • 129,671
  • 3
  • 164
  • 309
  • So to put it another way, an emitter follower lets you regulate the output voltage? And wiring the load between the supply and the collector lets you instead regulate current? – Duncan C Aug 19 '14 at 00:16
3

Your question says "current source" but I think you're really asking about switching voltage to a load.

With a emitter-follower you're stuck with around 600mV of voltage drop (plus whatever the driving circuit drops when supplying the base current) unless you have a higher voltage source available. So if you are driving an LED and have a 3.3V power supply and a GPIO that has 2.9V on it when driving base current, you're going to get about 2.3V to your LED, which will be rather limiting, plus the transistor dissipates power because of the current and voltage lost.

If you use a saturated transistor (PNP or NPN) then your voltage drop across the transistor might go down to a few tens of millivolts, and almost the full supply voltage is available for the load, and the transistor stays cool.

On the other hand, there are circumstances favorable to the use of an emitter follower, for example if you wish to draw current from a higher voltage (perhaps unregulated) supply and provide a relatively constant voltage (when 'on') to a load from that.

Most of the simple questions here don't require that kind of circuit, but I've certainly used it to benefit in commercial products where saving a bit of money can make a big difference.

Spehro Pefhany
  • 397,265
  • 22
  • 337
  • 893
2

The main reason is because bjt current through the the emitter is proportional to the Base-emitter voltage difference in an exponential relation.

With the base set at a certain voltage, and ground not moving because it's ground you will always get the same amount of current flow through the BJT regardless of what the load resistance is.

In your case though, with a set base voltage, your emitter voltage is no longer pinned. This results in exponentially more current if your load resistance drops. There's no current control at all at that point because you have virtually no control over the emitter voltage.

From Ebers-Moll model on wikipedia:

$$I_E=I_{ES}\Big(e^{V_{BE}/V_T}-1\Big)$$

Ricardo
  • 6,164
  • 20
  • 53
  • 89
horta
  • 12,818
  • 23
  • 45
  • But if you want your transistor to serve as a low-impedance switch (like to light a lightbulb) then wouldn't an emitter-follower be the way to go? Then the resistance of the load would be what limits current. – Duncan C Aug 19 '14 at 00:22
  • @DuncanC Generally no. If you want to switch something you want gain. Generally you want a small voltage change to result in a high voltage change elsewhere. In emitter follower configuration, you have to go from 0 to basically full supply voltage to perform a switch because your emitter follows your base voltage. In common emitter topology, only a small voltage change of 0 to 0.7 volts results in a switching action on the output. – horta Aug 19 '14 at 14:01
1

Although you mention that people often said that, the very nature of the different ways (call it "modes") of using a transistor requires that one consider the circumstances where those statements could have been done. Generally speaking, the configuration you mention, aka "emitter follower"/"common collector" is as good as any other configuration (say "common emitter" or "common base"). The fact that 3 different modes exist and are used everywhere is simply because each one has its own pros and cons so, it's not correct to generally state that this configuration is not advised "period". To drive a lamp, as in your example, both "common collector" (your example) or common emitter can be used effectively. Which one to choose, depends on what kind of control you want for the lamp: 1. If you want just ON/OFF control, and if you can select a lamp voltage that matches the power supply or if your power supply matches the lamp voltage, using the common emitter configuration gives you the advantage that your control voltage doesn't need to be the same voltage of the lamp. As long as your control voltage is enough to bias the transistor (0.7 V) and can supply enough current to the transistor's base to saturate it (roughly anything higher than the lamps current divided by the transistor's current gain), you're good to go. The transistor will run cool (because it's saturated and therefore has very little voltage drop on it) and you can - say - switch on/off a 110 V lamp with a control signal's voltage less than an AA battery (caution, TRANSISTOR must be able to stand the power supply's voltage).

  1. If you want PROPORTIONAL control of the lamp and since lamps, being resistive loads, they can be driven equally well either by a controlled voltage source or by a controlled current sink... and then it will all depend on the remaining circumstances... 2.1. If your control circuit's output voltage varies (roughly) at a 1:1 relation to the selected lamp's voltage, then the "emmitter follower" mode is a good choice because you don't need any additional component. There's a small drawback that voltage fed to the lamp will be roughly 0.7 V less than your control voltage (unless you bias the transistor, but then the advantage of not needing any additional component is gone down the drain). In this "common collector" setup (your suggestion), if you want to choose a more powerful lamp that works under the same voltage, then this circuit is ABSOLUTELY the best way to go, regardless of whatever other people may have said the opposite. (Provided that the transistor can keep-up with the extra-current and that the control voltage CAN source the additional control current (lamp's current / transistor current gain). 2.2. As opposite to the latter, if your control voltage's is different than the lamp's voltage (e.g. if you want to vary a 0~12V lamp with a control signal that varies 0~3V), then the "common collector" mode is best, but at the expense of additional components, such as a resistor at the base to roughly determine the control voltage to control current (transistor's base current) which, in its turn will control the lamp's current.

In the explanation above I'm tring to keep it to the "basics". Of course that a lot more can be said, and it's all well covered in the transistor's mathematical models and how they translate depending on how you connect the transistor (common emitter, common collector or even "common base" which is not mentioned in this explanation because it doesn't suit well this particular need of driving a lamp, but has many advantages for other needs).