I see what you mean about resistor sensitivity. However, looking at your simulation - Holy Cow! I can see your problem right away, and your problem is called 10 ohms. Your collector resistors are WAY too small, and will draw 1/2 amp when the transistor is turned on. Try reworking the circuit with 1k collector resistors, and 10k base resistors. Some of the other values may need increasing as well. Note that, with 10-ohm resistors, 2-3 ohms amounts to 20 - 30%.
Apparently you are going with the original circuit in your link, rather than following Dave Tweed's advice. In that case, the answer to your second question is no. All of the diodes are needed to perform the logic functions you need.
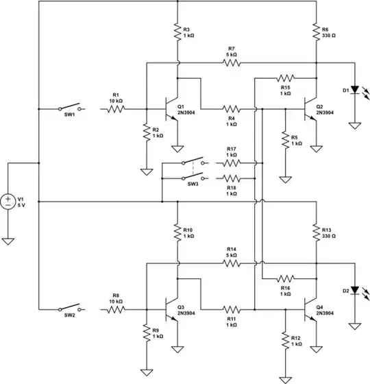
ETA - Changing Dave Tweed's resistors to diodes, and then complaining about how you don't have enough diodes really threw me off. Of course you can simplify your circuit so as to get rid of all the diodes. Just replace them with resistors, as follows.

simulate this circuit – Schematic created using CircuitLab
Take the top half for explanation.
If SW3 is closed (reset), Q2 is on, so Q1 is off. LED is off. There is no drive to R15. Release SW3.
If SW1 is closed, Q1 is turned on, so Q2 turn off. LED comes on, and R7 turns on Q1, latching the condition. Also, R15 turns off Q4, preventing any operation of the lower section.
R6 is sized at 330 ohms to allow ~10 mA to the LED. If you want more LED drive you can reduce R6. If you do, you may need to reduce R3 and R4, which are sized to give 2 mA base drive to Q2, and you may need to reduce R7. If you try to use a high-brightness LED, with a 4-volt forward drop, you may need to reduce R6 by a lot, and going to a higher supply voltage may be a good idea.
And once again - you made "minor modifications" to Dave Tweed's circuit which included changing resistors to diodes. Then you asked for help in reducing the number of diodes you needed. Do you really not see a problem with your thinking?