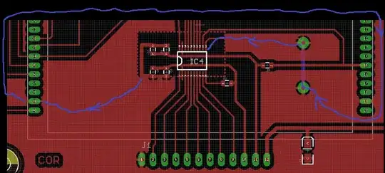
I am trying to route the SPI between MCU and ADC. However, the pin orders between MCU and ADC are not matched, there are crossings. A four-layer board is used.(signal - ground - power - signal)
I tend not to use vias (I am not familiar with grounding, EMI and etc.), as the SPI runs at 50MHz. I have the impression that a via from one signal layer to the other will worsen the ground loop. Is the impression correct?
Therefore, the following connection is used: A resistor acts as a bridge... The resistor is serial connected for matching purpose. Is this kind of connection valid? I dont like it as well, since the resistors are in 0402 package, which makes the trace through very thin.

And
One last question, should I worry the interference between different signal traces, if the following connection is used (with vias)?

EDIT
What my question actually is:
This post mentions something similar, PCB routing: EMI and signal integrity, return current questions
It says:
"The second component is a high frequency return signal which tries to follow the signal trace on the ground plane. If you switch layers from say the top layer through to the bottom layer on a 4 layer board (signal, ground, power, signal) the HF return signal will as I understand it try to jump from the ground plane to the power plane by detouring through nearest available path (nearest decoupling cap, hopefully... which to HF might as well be a short)."
How is the power plane influenced? And why is that??
It should also be related with this post: The best stack-up possible with a four-layer PCB?
The first point of the first answer:
1.Signal layers are adjacent to ground planes. Stop thinking about ground planes, and think more about reference planes. A signal running over a reference plane, whose voltage happens to be at VCC will still return over that reference plane. So the argument that somehow having your signal run over GND and not VCC is better is basically invalid.
