I'm working with an avalanche photodiode with a 320 pF capacitance. What exactly are the downsides of suc a photodiode with large capacitance values? I assume they would be slower due to the narrower bandwidth, but in an application where speed is not so relevant (up to my knowledge, anything apart from optical communication), are there any other performance issues related with a large capacitance?
-
Dark current is probably higher, maybe noise is too? – Andy aka May 22 '14 at 10:53
-
I think Andy is correct, the noise will be higher, especially if you use a transimpedance amp. The capacitance causes the noise gain to peak. – John D May 22 '14 at 14:53
1 Answers
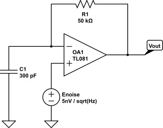
The main issue with large capacitance photodiodes is choosing the correct op-amp. It's all about choosing the op-amp with the lowest input voltage noise because this noise gets amplified significantly at higher frequencies. I'm assuming that a transimpedance amplifier configuration is used because this will normally be the circuit of choice if you want to measure light from DC upwards to some high frequency.
Even for medium speed communications (where DC isn't an issue) a transimpedance amplifier is normally used. Above 1 Gbps there is an increasing tendency not to use TIAs because of other problems.
Anyway, the basic problem is going to be op-amp input voltage noise: -

simulate this circuit – Schematic created using CircuitLab
C1 is the photodiodes self-capacitance and the op-amp input noise I've put on the non-inverting input because that's the easiest way to see the problem.
Clearly at low frequency the noise is barely amplified at all but, as frequency rises the gain of the circuit becomes: -
\$1 + \dfrac{R1}{\frac{1}{2\pi f C1}} = 1+ 2\pi f C1 R1\$
If C1 is 300pF and F is 300 kHz then the noise gain is about 29 and the output will be a mess. What is done to counteract this is beyond the scope of this question but it's called bootstrapping and quite often uses a JFET - this can cut capacitance down by about 10:1 and in the example above the noise gain would become about 4.
What about the op-amp's noise current - well, as frequency rises C1 shunts this more and more so it becomes less of an issue at high frequencies than at low frequencies but at low frequencies the noise current will produce an output that is current * R1 so you have to be aware of this.
Analog Devices have a great tool for solving photodiode problems: -

Here I've chosen a photodiode with capacitance of 300pF, a photodiode current of 10uA and the site has picked an op-amp and done the calculations - it doesn't always pick the correct op-amp and you have the choice to choose different op-amps.
I've used this for a job and the numbers came out pretty much as the tool suggested.
Anyhow, in short, it's not the photodiode self capacitance that causes it a problem, it's how the circuit lives with the inevitable noise gain this capacitance causes.
- 456,226
- 28
- 367
- 807
-
Thank you for the time spend in creating such an insightfull answer. I was not aware of AD's tool and might give it a look. I'm not planning to work at high frequencies (something around a few kHz) and I had pre-selected two low noise op amps from TI: LMH6624 and the LMV793MF with very low input current, very low voltage and current noise (pA and fA range). – joaocandre Jul 08 '14 at 15:37