I am currently trying to build an op-amp circuit which allows seperation of send and recieve signals from the UK telephone line (or a simulation of the telephone line).
I am having difficulty understanding how certain values are calculated within the circuit.
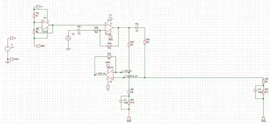
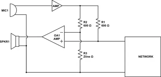
The basic circuit is:
-Unity Gain stage from output from send
-Telephone impedance matching network
-Differential amplifier taking in signal before mixed onto the line and after mixing onto the line.
I need the diff amp output to be on a offset (as I am running it on single rail supplies). The idea is that the output from the diff amp should be just the received signal (i.e. none of the transmit signal).
The major confusion comes from the level of the signals at each stage and how to adjust the component values to match this. I suppose really I don't understand how the line termination works and so therefore how to effectively remove the send signal from the transmit path.
Here is a circuit diagram of what I have currently built (if you right-click and open it in a new tab, it's possible to zoom in to view my component values):

Any help would be most appreciated!
Thanks
-- EDIT Following the suggestions I have updated my circuit diagram. However the issue I now get is that the output ADC_IN does not contain any of my received signal (if I place a waveform generator on the other side of the line). I am assuming I have missed something....

