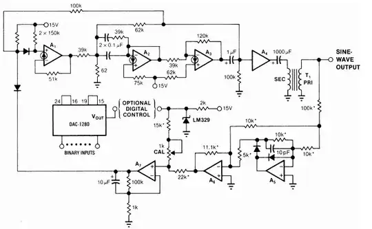
I've seen so many IC datasheets, and so appreciate the elegant reference circuit diagrams they've made. I'm not meaning the 'function' of the circuit, but the 'beautiful' schematics itself, such as below.

This picture is copied from TI's datasheet. I love it's style. I know there are so many software can draw schematic, but i've never seen any software can done this, particularly the comment style.
If someone know how to draw this, or what software can generate such schematic.
