This thing is not a "buzzer" it's a "sounder" in Chinglish or what I'd call a transducer.
It's actually a thin round piezoelectric "bender" element bonded to a metal backing that distorts in an "oilcan" mode when voltage is applied (image from here). That element is acoustically coupled to a Helmholtz resonant cavity.

Due to the "tuning" of the element and resonant cavity, the response of the "sounder" is not at all flat- it's really designed to emit the maximum sound level at a single frequency, in this case 2500Hz.

You will get the maximum sound level by driving it with a sine wave at that frequency and the maximum rated voltage, but a square wave will work too, since more than 80% of the energy of a square wave is at the fundamental frequency (but won't sound as pure because there is still some response from the transducer ('sounder') at, say 7500Hz.
You could create a 2500Hz square wave oscillator with a 555, or use a PIC or other microcontroller. If you use a microcontroller, you can drive the 'sounder' with two port pins push-pull, and so get almost 10Vpp drive from a 5V supply.
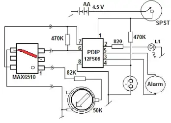
Here is an example of the latter type of circuit:

Where the "Alarm" is a piezo transducer.
The piezo element looks (electrically) like a capacitor (in this case, a 20nF capacitor) so the drive waveform from a PIC will be a bit trapezoidal (sloped rise and fall), but if you squint should look pretty much like a square wave.