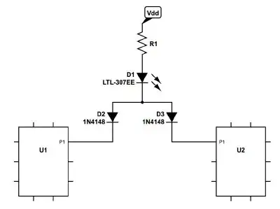
How about if you wanted to control the LED from more that two places - how about 4. What about being able to reverse the demand from one input - how could you do that. I'm aware that this is beyond the scope of the question but it's fun to answer: -

This circuit can control an LED from 4 independent places using an analogue switch(es) to invert state previously set. For simplicity (2 sources) just omit the two middle sets of analogue switches.
It's also known as a 2-way light switch.
It's also know as an Exclusive OR gate so if you want to "reverse" the "demand" from source A, feed it through a 2-input EX-OR gate and have source B connected to the other input.