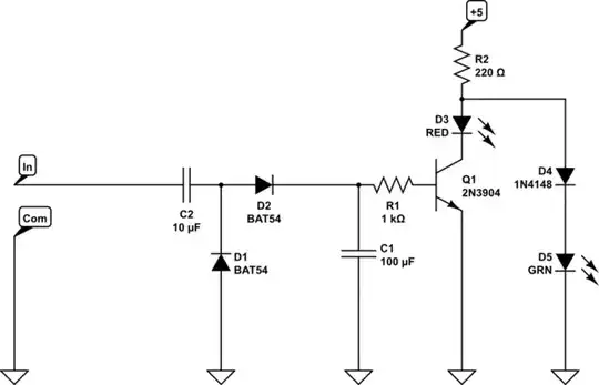
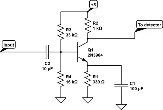
I've got kind of a weird project in mind. I want my project to be able to connect to the headphones jack of an MP3 player.
The mp3 player will either be playing a constant tone or not playing anything at all. When it is not playing anything, I want to light a green LED. When a tone is playing, I want to light a red LED.
Is enough power generated through a headphones jack to cause a transistor to switch? Would it be easier to just use an AVR (ATtiny or something) to listen for analog input?

