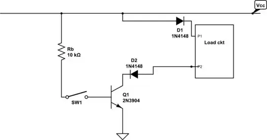
1

schematic

simulate this circuit – Schematic created using CircuitLab

I was wondering whether I could use this circuit as a constant current source provided my load circuit impedance was less than Rb/hfe? All points of view are welcome....:)

ubuntu_noob
  • 656
  • 1
  • 8
  • 22

3 Answers3

3

It's not going to be an accurate constant current source because the voltage-current slope of the BJT is not that great but if you can live with this then that's OK: -

enter image description here

Ideally, once outside the saturation region, the lines would be horizontal to the base line of Vce - horizontal means that no-matter how you change the resistance of the load (which obviously changes the voltage across it and Vce, the current would remain the same. As you can see, the lines are not horizontal but have a gentle upward slope and get progressively less-horizontal for higher base currents. Added to this your circuit won't control the base current as neatly as you think - current through the emitter will slightly reduce the base current. If you want a better constant current source try one of these: -

enter image description here

Andy aka
  • 456,226
  • 28
  • 367
  • 807
  • How is the BJT circuit u showed in figure 1 or figure 2 going to solve the issue with the non-horizontal character of the Vce vs Ic curve? Could you explain the 2 circuits to me? – ubuntu_noob Feb 19 '14 at 20:19
  • 1
    @ubuntu_noob putting an emitter resistor in circuit calms things down a lot - for instance it masks the internal emitter resistance I mentioned in my answer - it would probably be 100 times bigger so that the effect of collector current on the "set-point" is nowhere near as bad. With an emitter resistor you are setting a voltage across it from the base (0.7V difference) and that stabler emitter voltage and that stable emitter resistance makes for a stabler constant current with less slope on the graphs. – Andy aka Feb 19 '14 at 21:28
  • okay. Now it's starting to make some sense, it is probably bcoz of this we were advised to ground the emitter if we wanted to saturate our transistors. – ubuntu_noob Feb 19 '14 at 22:02
  • OK coolio. If you want a really stable current circuit go for the ones with an op-amp controlling the voltage across the emitter resistor. – Andy aka Feb 19 '14 at 22:06
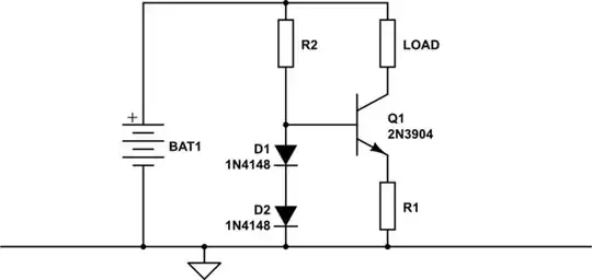
2

A more common set up for a current source is as follows:

schematic

simulate this circuit – Schematic created using CircuitLab

  • The voltage across R1 will be reasonably constant at \$2×U_D-U_{BE} = 2× 0.7 - 0.7 = 0.7\text{V}\$.
  • Program the current by calculating \$R_1 = \dfrac{U_D}{I}\$
  • Pick a current through R2 that is approximately 10 times bigger than through R1. \$R_2 = \dfrac{U_{BAT1} - U_{D1} - U_{D2}}{10 × I}\$. The rule of thumb for 10 times is that you can safely disregard the base current for calculations when the transistor has a hFE > 100.

This only works for currents in the mA range, otherwise these transistor and diodes will be overloaded.

jippie
  • 33,221
  • 16
  • 95
  • 161
  • and why is this circuit better than the circuit I put up? I just want to know the inspiration behind the modifications....that's all, since I am currently learning – ubuntu_noob Feb 19 '14 at 20:24
  • 1
    @ubuntu_noob This circuit is better because in practice h(FE) has a wide spread, in the order of 100 .. 300 and hFE tends to vary with collector current. Als the two diodes in your circuit don't have a function. They drop voltage that the transistor can drop equally well for you. – jippie Feb 19 '14 at 20:31
  • but as I change my load, my Vce value would obviously change since my potential drop across my load would be changing and the drop across R1 is constant, hence when Vce changes wouldn't my operating point shift, causing a shift hfe and hence Ic? That would bring me back to square1 again. I know I am missing something, I just cant figure out which part.... – ubuntu_noob Feb 19 '14 at 20:49
  • @ubuntu_noob Why not breadboard your circuit and see what happens. Apart from fiddling with the load, also exchange the transistor for a couple alternatives of the same type. The "something" you are missing is the difference between a simple transistor model, fit for doing quick calculations and the real part with non-ideal behavior. Unfortunately ideal transistors are not sold in shops. – jippie Feb 19 '14 at 21:03
  • Yeah, u were right. Too much variation. Your model is way more stable – ubuntu_noob Feb 19 '14 at 22:04
  • 1
    @ubuntu_noob I was serious about the breadboard. Experimenting with these things give you valuable insight that no text book can compete with. – jippie Feb 20 '14 at 05:50
1

No, you need to keep the base voltage constant. Try Figure 5 at http://en.wikipedia.org/wiki/Current_source, which uses an LED for this purpose.

from wikipedia

You could switch right at the load, if you need to

Scott Seidman
  • 29,939
  • 4
  • 44
  • 110