Are there any interesting diagrammatic recipe notations out there?
I have found Nassi-Shneiderman diagrams:
used here at Cooking for Engineers.
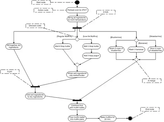
An activity diagram from here:
Is there anything interesting in use by anyone?
I mean 'interesting' in two senses
The diagram conveys the structure of the recipe. The user should be able to browse through a recipe book and get an impression what is being done. Similar recipes should have similar diagrams or parts
The diagram uses some fancy mathematical notation that in some way reflects some properties of the recipe (that's why I show the Penrose diagram).

Actually I like neither of the two diagrams. The Nassi-Shneiderman is more of a nice tabular form than a diagram, and the activity diagram does not show much of the structure of the recipe. For example it does not convey any idea of time, and if you could not read the text, you had no idea what the recipe is about. The sub-recipes (like making the dough) are not very visible, either.
