2

I recently got an E61 single-boiler machine (ECM Classika PID) and am trying to understand how it all works.

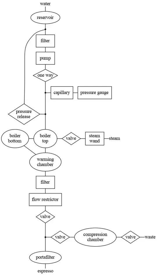
I haven't been able to deduce any reason for how/where the pressure gauge is connected. It's at the end of a long, coiled capillary tube that connects just downstream of the pump:

plumbing diagram of ECM Classika

Is there any particular reason for the pressure gauge to be connected here, as opposed to e.g. downstream of the boiler?

ændrük
  • 121
  • 3

2 Answers2

3

It's likely connected there to ensure only cold water goes to the gauge.

Over time, hot water would negatively affect the gauge and, in a capillary tube, more rapidly deposit minerals and clog.

2

This is a catchy question. :)

By tradition, all pumps have a pressure gauge at the end. So, tradition it is.

If you wonder why it is a common place to put a pressure gauge; the reason is if you don't monitor and control the pressure at the pump end the results could be catastrophic. Imagine that something blocks the output of the pump and you didn't monitor it. The pump will try to push the block with all its might. So, the pressure will rise up to the maximum and very probably, the whole set up will blow up.

Then, you see that there is a pressure release valve on the chart (Looks like a simplified P&ID). When the gauge reads above normal, this valve protects the device from excess pressure by releasing out the steam to the atmosphere. So, now we have a safe pump.

Finally, why the pressure gauge is not connected to the boiler? Actually, if you check the P&ID, you see a straight line from the pump end to the boiler top. No valve exists there. So, the pressure at the pump end and boiler top are equal as they all share the same volume.

You are right that the boiler has a warming chamber and its pressure may be different than the boiler top. I think, as there are not valves exist in between the boiler top, warming chamber and the boiler bottom, the designers think that the steady state pressure will be even among these three volumes. Even though the pressure at the warming chamber could be a bit above than the other parts, this should be temporary and the warming chamber is made from a though material.

I would like to mention one more thing. The flow goes from higher pressure to lower pressure. Saying in reverse, to make the steam flow, the pressure at the pump end should be slightly higher than the boiler top. So, the gauge should deviate slightly from its steady position temporarily when the pump is in action. You may try to observe this to validate my reasoning.

Edit: Sorry, I mentioned that the pressure release valve releases some steam to the atmosphere. I assume, the reservoir has atmosphere pressure. The released steam will probably get mixed with the liquid water in the reservoir.

MTSan
  • 7,738
  • 2
  • 21
  • 47