Do all mushrooms have the same multicellular ancestor? Did that ancestor feature common mushroom elements such as cap, stem, sporofore, vulva, bulb, etc.
1 Answers
All fungal species within the kingdom have the same common ancestor, which is unicellular (thought to be protistan). This common ancestor is the point at which it is thought that animals diverged, as suggested by this article. In their words:
It is now well established that animals share a common single-celled ancestor with fungi, and that in the two sister lineages multicellularity arose independently
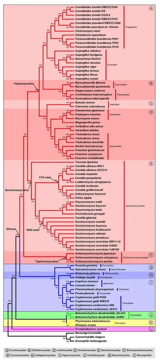
A fungal phylogenetic tree is shown below, which originated from this paper.
Note: all colored areas represent different phyla of fungi.

EDIT:
I will respond to a few questions addressed in the comments.
Is there a unique multicellular ancestor to all mushrooms?
I am rather sure (but can't explicitly confirm with a reference) that multicellularity in fungi only evolved once. If this were true, I would also hypothesize that mushroom-like characteristics also evolved only once, thus indicating that there is a multicellular ancestor to all mushrooms.
Are there multicellular fungi outside dikarya?
No. One branch of dikarya seems to consist of only unicellular organisms, suggesting that multicellularity evolved at some point within organism under only one dikaryan branch.
Was the common ancestor of Dykarya multicellular?
No. See previous answer.
Are those unicellular dykaria secondary unicellular or not? Given that the both branches of dykaria show similarities in fruiting bodies, it seems to be plausible that the common ancestors of dykaria had a similar structure.
I am not exactly aware of the similarities in fruiting bodies in both branches, but if the physiology behind fruiting bodies are similar, it is very likely because the dikaryan common ancestor had a similar mechanism.
- 6,705
- 8
- 36
- 78
-
Is there a unique multicellular ancestor to all mushrooms? Are there milticellular fungi outside dikarya? Was the common ancestor of Dykarya multicellular? – Anixx Oct 10 '12 at 16:21
-
By mushroom, do you mean fungi in general, or specifically those having a stem, bulb, etc? PS. Not all Dikarya are multicellular: some are unicellular. http://en.wikipedia.org/wiki/Dikarya. – LanceLafontaine Oct 10 '12 at 16:36
-
And as far as I know, there are no multicellular fungi outside of Dikarya, but I cannot confirm that statement. – LanceLafontaine Oct 10 '12 at 16:37
-
Are those unicellular dykaria secondary unicellular or not? Given that the both branches of dykaria show similarities in fruiting bodies, it seems to be plausible that the common ancestors of dykaria had a similar structure. – Anixx Oct 10 '12 at 16:42
-
Please see the edited question which adresses most of your questions. – LanceLafontaine Oct 10 '12 at 16:57
-
Your new version is contradictory: you say that the common ancestor of Dykaria was unicellular yet you believe that multicellularity evolved only once. An image of fruiting body of a fungus belonging to ascomycota (sac fungi): http://upload.wikimedia.org/wikipedia/commons/8/82/Morchella_conica_1_beentree.jpg A fruiting body of a mushroom belonging to basidiomycota http://salavat.spb.users.photofile.ru/photo/salavat.spb/200388730/xlarge/208364390.jpg You still believe that the last common ancestor of these mashrooms was unicellular? – Anixx Oct 10 '12 at 18:07