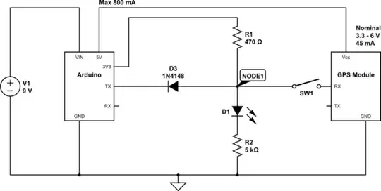
I'm interfacing a 3.3 V device (a GPS module with a serial interface) to a 5 V Arduino Nano. The circuit I am using is this:

simulate this circuit – Schematic created using CircuitLab
I don't have the GPS Module connected at the moment and have added LED D1 and R2 to visualise the Arduino TX signal (which is currently just setting TX GPIO pin high and low on a 1 second cycle). I am measuring the voltage at NODE1 with a DMM.
My understanding is that D3 blocks the 5V high from Arduino TX and then NODE1 is pulled to 3.3 V by R1. When Arduino TX is low (0 V) D3 conducts and pulls NODE2 to 0 V.
What I measure at NODE1 is 3.1 V and 0.8 V. Am I right in thinking that ...
The difference between 3.3 and 3.1 is simply the voltage drop across R1 due to the load of my LED and 5 K resistor. The RX input of the GPS module will have some similar effect.
The difference between 0.8 V and 0.0 V is mostly due to the forward voltage of the 1N4148? Is there significant contribution from the ATMega328P GPIO port circuitry or elsewhere?
This is pretty much OK and as expected.