Is it possible to use the analog output pin with some circuit to generate a 0 to 15V analog output?
-
Yes, if you use an amplifier. – Greenonline Feb 02 '17 at 03:25
2 Answers
The Arduino cannot directly produce anything more than 5V.
You can use PWM and a Low-Pass Filter to produce an analog waveform between 0 and 5V, which you can then amplify using a suitable non-inverting buffer with 3x gain (op-amp), which will boost the voltage to 15V. Whether that is suitable for your needs, though, since the current will generally be quite low (most op-amps have a high output impedance) is unknown.
If you want a cleaner waveform you can attach or create a DAC which produces discrete output voltages (again between 0 and 5V) which you then amplify similarly.

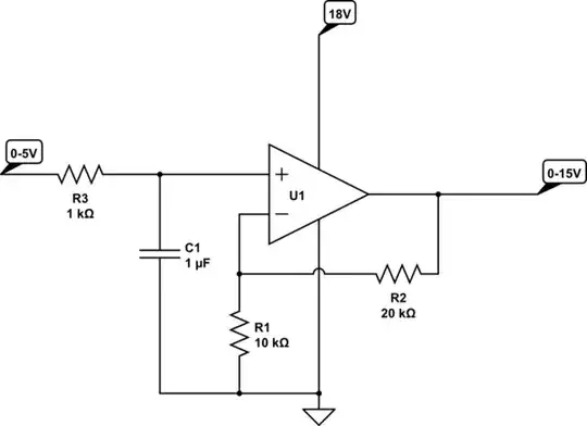
simulate this circuit – Schematic created using CircuitLab
R3 and C1 form the low-pass filter and should be sized according to the frequency ranges you want to filter and keep. Note that many op-amps that can cope with the higher voltages you need aren't rail-to-rail which means you will have to use a higher power supply voltage than you want to output to leave some headroom. Similarly the 0V will be clipped and will never go below a certain voltage. If you want to get right down to 0V you will need a negative power supply to feed the V- supply of the op-amp (which is currently connected to ground in this schematic). That would allow the output to drop right down to 0V.
- 105,095
- 5
- 79
- 137
-
Thank you very much. Your explanation is really helpful. I don't need a high current output. What op-amp do you suggest me to use? What is the triangle at the bottom of the figure? Is that the ground? – Wilson Lau Jan 24 '17 at 13:05
-
Yes, that is ground. I suggest a parametric search on your favourite electronics supplier. You are looking for one that works at a high enough voltage and, if you don't want a negative supply, then one that works on a single supply rail. – Majenko Jan 24 '17 at 14:02
-
The supplier in my region is quite hard to work with. Do you mind suggest a model no. for me? I think the minimum voltage output I need is 0.3V. Do I need a negative supply? – Wilson Lau Jan 24 '17 at 14:34
-
You could try the TL072, though I can't see in the datasheet how well it works with a single supply. – Majenko Jan 24 '17 at 14:41
-
finally, I have tried the circuit, but I found that the voltage output is 5-17V. – Wilson Lau Mar 20 '17 at 11:49
-
I connect the arduino board to my macbook air without charging, the circuit ground is connected to the arduino ground pin. Any idea? – Wilson Lau Mar 20 '17 at 11:51
The Arduino does not have any "analog output pin". There are analog inputs, and you can generate a variable output with PWM pins.
Whether the latter meets your needs depends on your (unstated) requirements.
- 1,645
- 2
- 18
- 29