So I'm looking to create an arduino clone to mount on one of my robots. I started off making the arduino on a breadboard, using the instructions found on Arduino's own website and I succeeded. It works as well, I've checked it with the "blink" project.
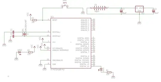
I then drew the schematic in Eagle:

Next, I created a board and routed it, giving the following result:

Finally, I transferred it onto a copper clad, soldered it, but it doesn't work. Tried pretty much everything I could think of but there seems to be something wrong and I cant work out what it is.
Can someone please help?
Hassan

Here are the changes -- Is this what you meant? I'm not sure what you mean by your point 3. about the decoupling capacitors, no idea :( maybe you could elaborate if I havent already corrected the mistake? Thanks so much once again :D
– Hassan M Apr 09 '16 at 21:55